俺就是裁小二
0 2404
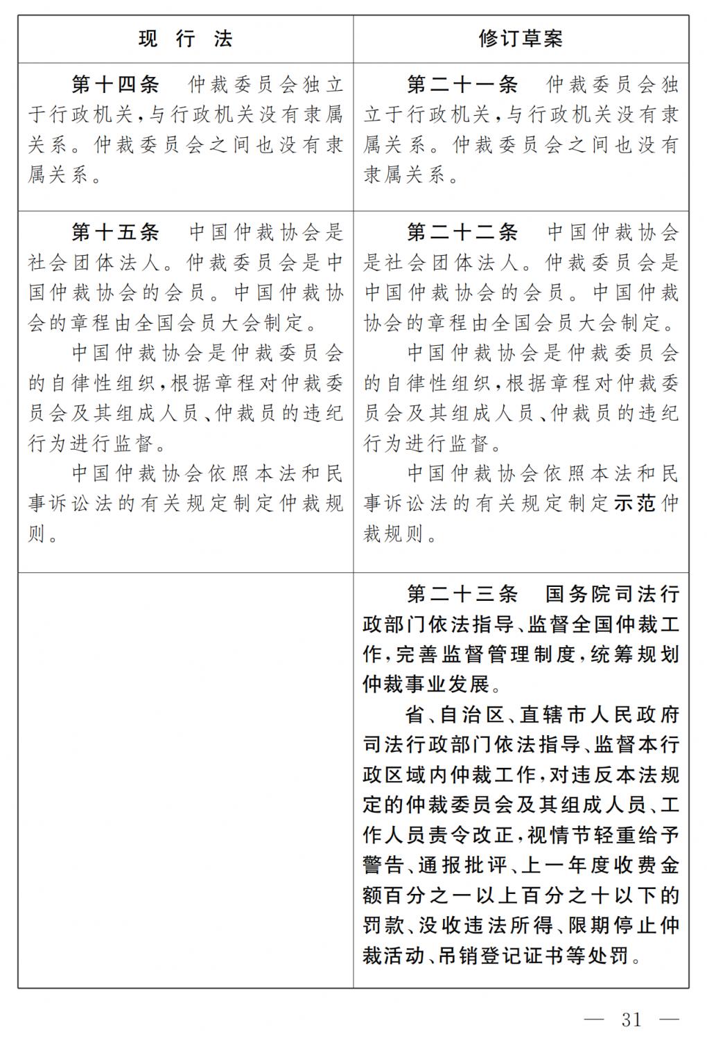
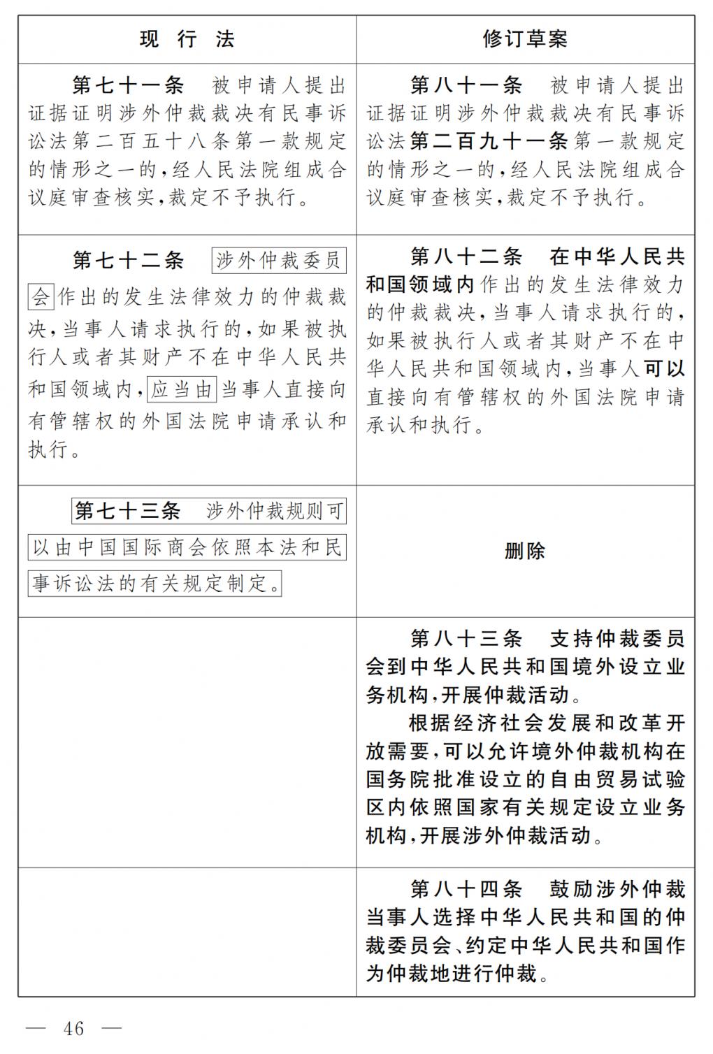
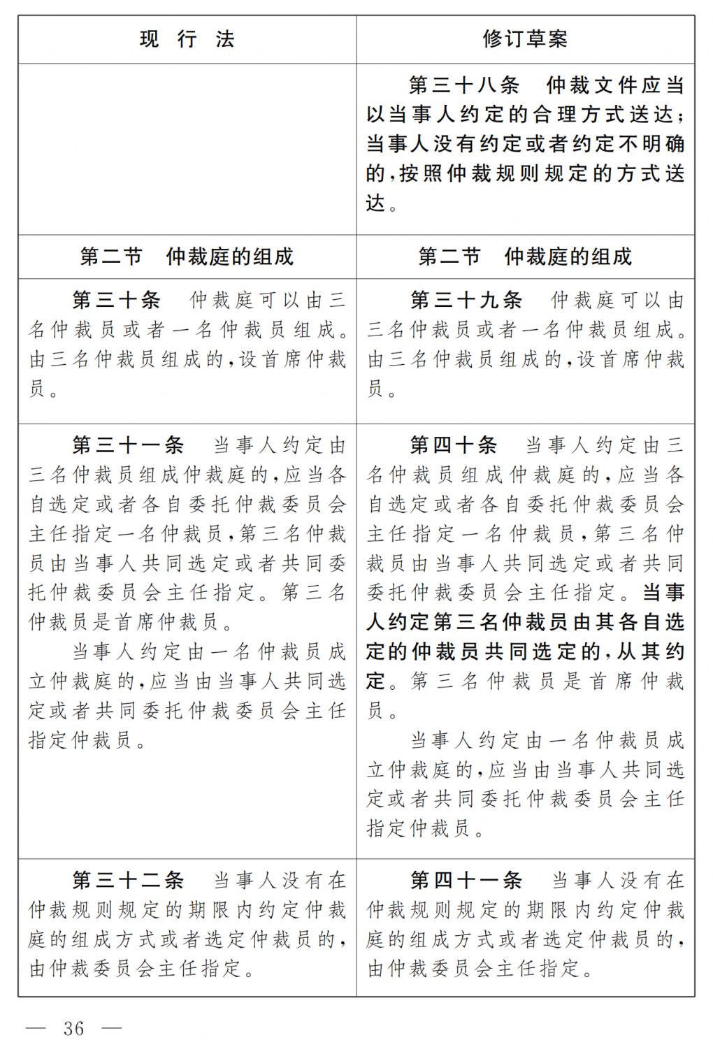
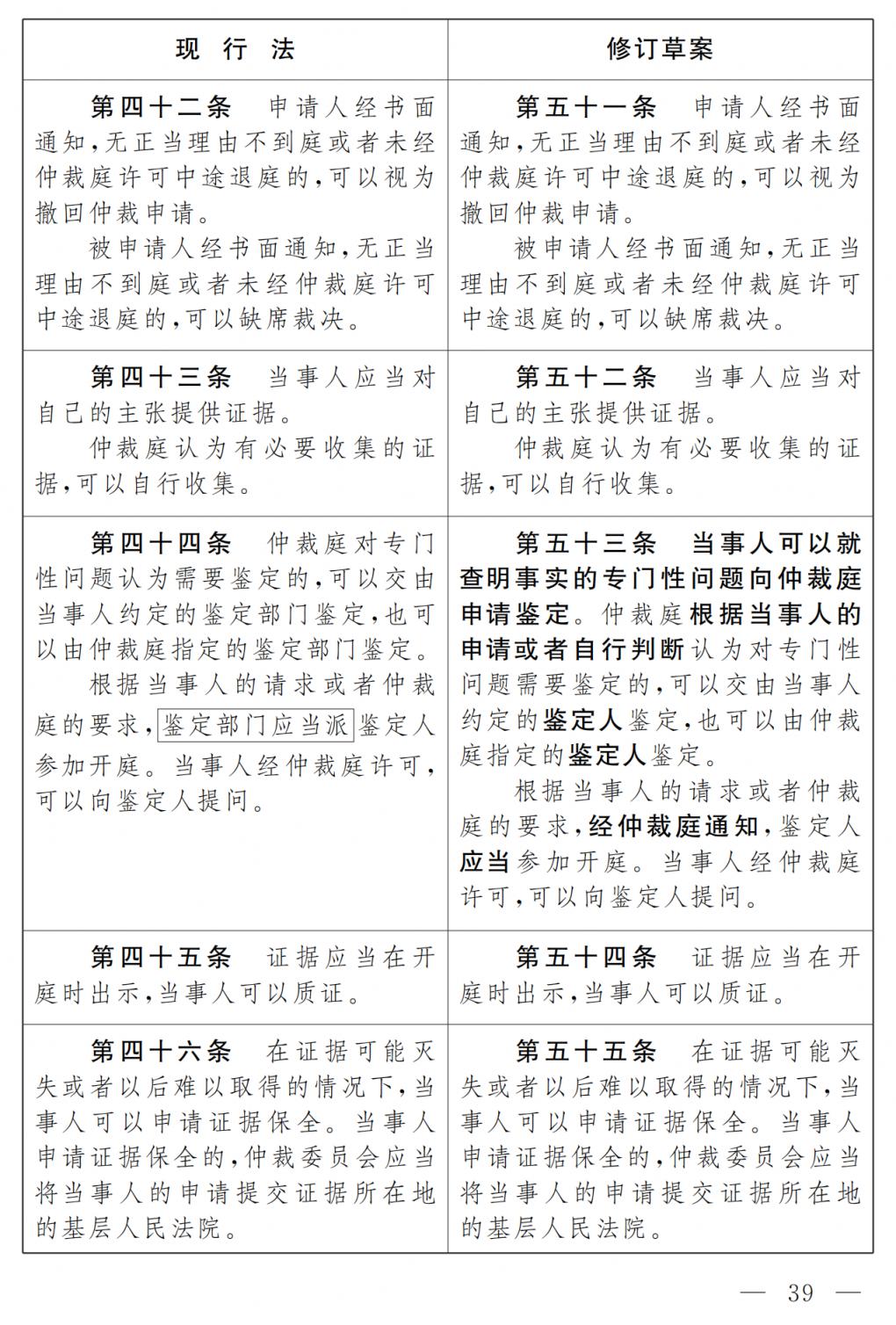
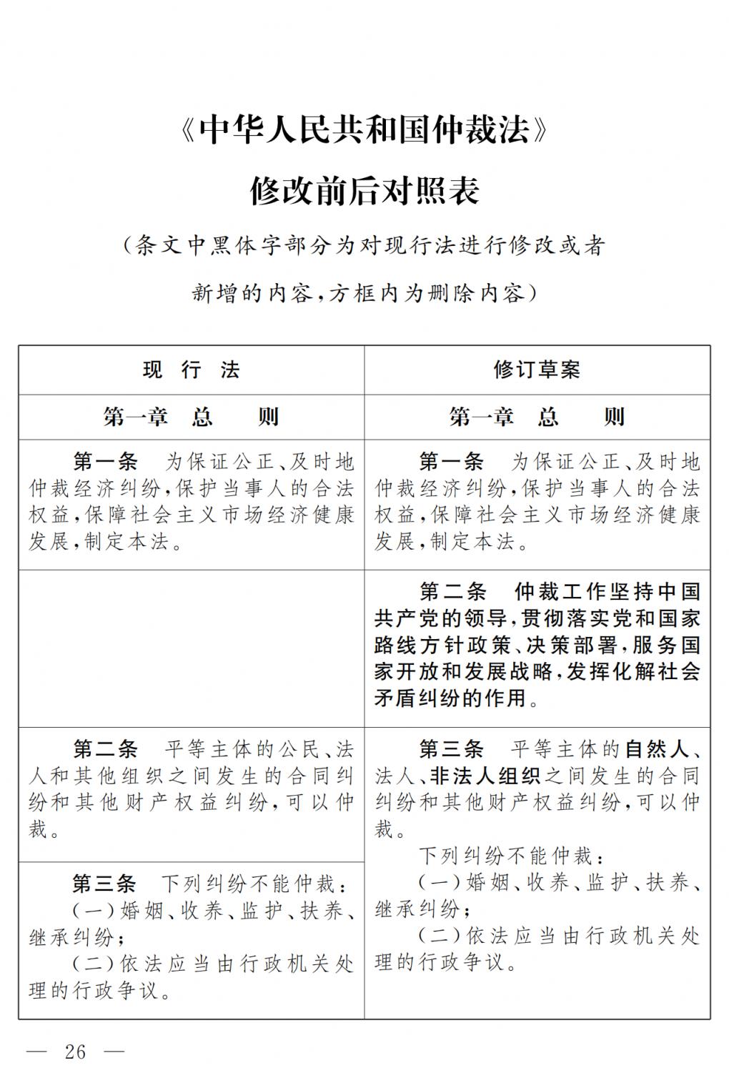
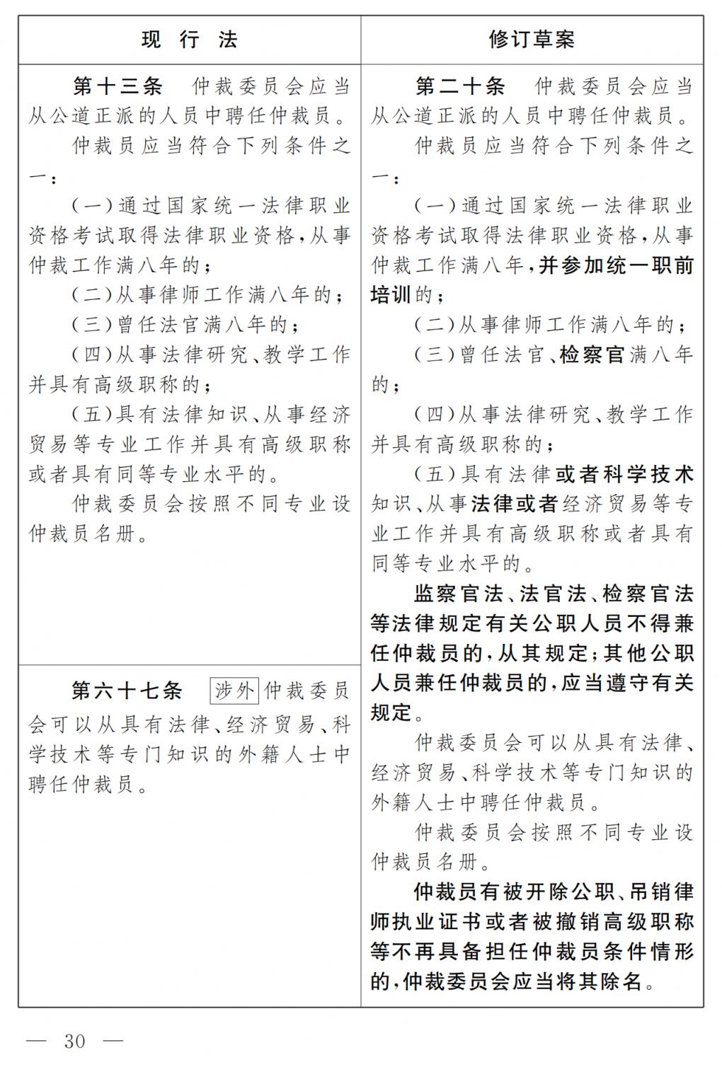
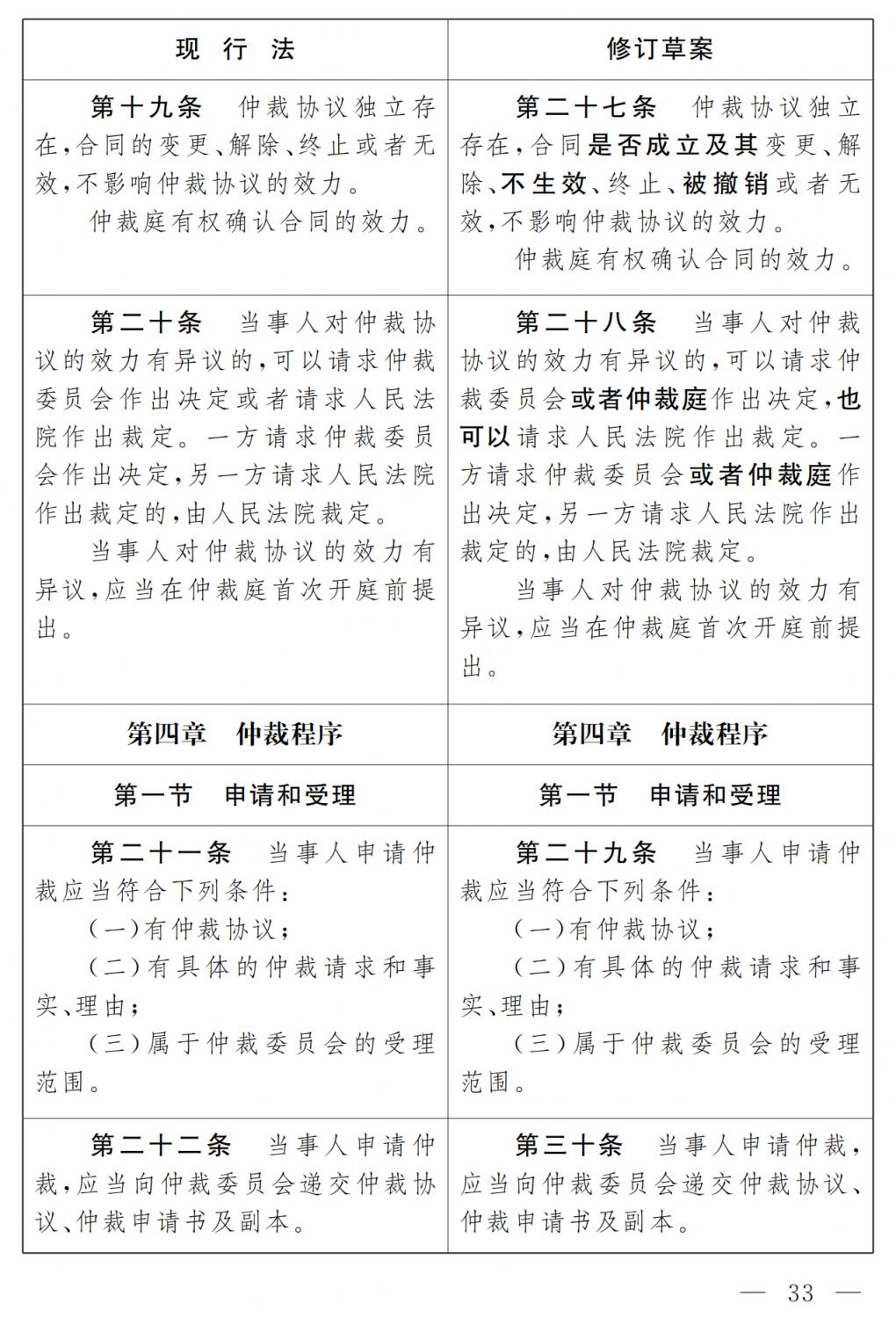
重磅!《仲裁法》征求意见稿(全文及修改前后对照表)(2024年11月8日-2024年12月7日)


来源:全国人大


11-08 17:50
发表评论... 收藏 发表

页头

我发表的

发表

看楼主

我收藏的
单击删除图片